Long story short: Master the art of fuel priming pump care for your motorcycle. Discover how to maintain fuel priming pump, essential practices and usage guidelines and FAQ for optimal Fuel injection system health.
Fuel injection systems are prevalent in most modern motorcycles and scooters, especially in BS-VI. Fuel Injection offers improved performance, mileage, and compliance with stringent emission norms. Understanding the intricacies of these systems, particularly the fuel priming pump, is crucial for maintaining and operating FI bikes effectively.
Those who have previously used carburettor bikes or scooters do not know about them. So, we will explore the workings of fuel priming pumps and their importance in fuel injection systems.
Key Takeaways
- Fuel priming pump is vital in efficiently operating the fuel injection system, which relies on a consistent and pressurized fuel flow to function correctly
- Fuel priming pumps ensure fuel is readily available to the engine, particularly during startup.
- When you turn on the ignition, give the fuel pump a few seconds to prime the system before starting the engine.
- One of the most common and noticeable symptoms of a failing fuel priming pump is difficulty starting the motorcycle or maintaining idle.
What is a Fuel Priming Pump?
A fuel priming pump is critical to a motorcycle’s fuel injection system. It is designed to ensure the fuel system is pressurized correctly and free of air pockets before the engine starts. This component is vital in efficiently operating the fuel injection system, which relies on a consistent and pressurized fuel flow to function correctly.
Purpose of the Fuel Priming Pump
The primary functions of a fuel priming pump include:
- Removing any air that may have entered the system
- Filling the fuel lines with fuel
- Building up the necessary pressure in the fuel lines
These functions are crucial because air pockets can disrupt fuel flow, leading to starting difficulties and poor engine performance. By priming the system, the pump ensures that the fuel injectors can atomize the fuel properly and deliver it to the engine efficiently.
Working Mechanism of Fuel Priming Pumps
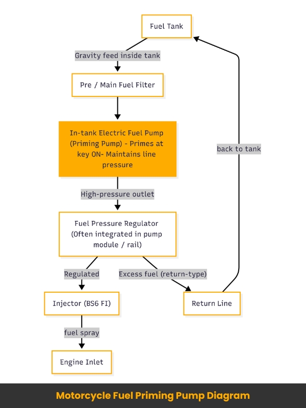
The fuel priming pump in a fuel-injected motorcycle is typically an electric pump located within or near the fuel tank. Here’s a detailed breakdown of its operation:
- Activation: When the ignition is turned on, the Engine Control Unit (ECU) activates the fuel pump.
- Pressurization: The pump draws fuel from the tank and pushes it through the fuel lines to the injectors, building up pressure in the system.
- Pressure Maintenance: The pump maintains constant pressure on the fuel lines, which is crucial for the injectors to function adequately. Any excess fuel is typically returned to the tank to balance the pressure.
- Priming Process: The pump runs for a few seconds to build up pressure in the fuel lines. Once the desired pressure is achieved, the system is ready for the engine to start.
- Fuel Delivery: When the engine starts, the pressurized fuel is delivered to the fuel injectors, which spray the fuel into the intake manifold or directly into the combustion chamber, depending on the engine design.
This process ensures the engine receives a steady fuel supply immediately upon startup, which is critical for maintaining performance and efficiency.
How does the fuel priming pump differ from a traditional carburettor system in motorcycles?
1. Working on a Fuel Priming Pump Operation
Fuel priming pumps ensure fuel is readily available to the engine, particularly during startup. Their primary function is to supply fuel by distributing it to all necessary components, providing the engine receives the correct fuel for combustion.
This is especially important when the fuel system might have been drained, or the motorcycle has been sitting idle for an extended period. The key components of a fuel priming pump system include:
- Fuel Pump: The core component is responsible for moving fuel from the tank to the engine. It operates electrically and is controlled by the motorcycle’s ECU (Engine Control Unit).
- Fuel Lines: Conduits through which fuel travels from the tank to the engine.
- Fuel Filter: Removes impurities from the fuel before they reach the engine.
- Pressure Regulator: Maintains consistent fuel pressure, ensuring a steady fuel supply to the engine.
- Fuel Tank: Where the fuel is stored before being pumped into the engine.
In fuel-injected systems, the priming pump is not typically required because the fuel-injection system is designed to measure and deliver the precise amount of fuel needed during the intake stroke.
2. Working of a Traditional Carburetor System Operation
In contrast, traditional carburettor systems in motorcycles operate on different principles:
- Air Intake: Air enters the carburettor through the air filter.
- Fuel Mixing: As air passes through the Venturi (a narrowed section of the carburettor), the pressure drop causes fuel to be drawn from the float chamber into the airstream.
- Mixture Adjustment: The throttle valve adjusts the amount of air-fuel mixture entering the engine. The needle and jet further fine-tune the fuel flow.
- Combustion: The air-fuel mixture is then drawn into the engine cylinder, which is compressed and ignited by the spark plug, producing power.
Carburettors rely on the Venturi effect to draw fuel into the airstream, creating a combustible mixture for the engine. They prepare the fuel/air mixture in the carburettor before it enters the engine cylinders.
3. Key Differences between a fuel priming pump and a traditional carburettor system
- Fuel Delivery: Priming pumps actively pump fuel to the engine. At the same time, carburettors passively draw fuel using the Venturi effect.
- Precision: Fuel priming pumps, mainly used with fuel injection systems, offer more precise control over fuel delivery than carburettors.
- Cold Start Performance: Priming pumps can improve cold start performance. However, carburettors may require manual adjustments or additional priming in cold conditions.
- Efficiency: Systems using priming pumps with fuel injection are generally more efficient than carbureted engines, as the fuel/air mixture is more precisely controlled.
- Complexity: Carburetors are generally simpler in design and easier to maintain while priming pump systems are more complex but offer better automation and efficiency.
Things to Take Care of While Starting Fuel-Injected Bikes
Given the unique climate conditions in India, ranging from extreme heat to heavy monsoons, starting and maintaining a fuel-injected bike requires special attention. Here are some essential considerations:
1. Follow the FINE-C Procedure
This widely recognized method ensures all necessary steps are taken to start the motorcycle safely and efficiently:
- F: Check Fuel Supply/Fuel Level
- I: Turn on the Ignition
- N: Ensure the bike is in Neutral
- E: Check the Engine Cutoff/Emergency Shutdown switch
- C: For fuel-injected bikes, no choke is needed, but ensure the clutch is engaged if required
2. Ensure Adequate Fuel Supply
Before starting, ensure enough fuel in the tank to prevent air from entering the fuel lines, which can cause starting issues.
3. Allow Priming Time
When you turn on the ignition, give the fuel pump a few seconds to prime the system before starting the engine. Listen for the fuel pump running, indicating it’s priming the system.
4. Adapt to Weather Conditions
Fuel can vaporize more quickly in extreme heat, which is common in many parts of India. This can lead to issues like a vapour lock, which prevents the engine from starting or causes it to stall. If the bike has been sitting in direct sunlight, allow it to cool down before attempting to start it.
Be cautious of water ingress during monsoon season. Although fuel-injected systems are generally more reliable in wet conditions than carbureted systems, prolonged exposure to water can still lead to electrical issues and sensor malfunctions.
5. Use Quality Fuel
The quality of fuel is critical for the optimal performance of fuel-injected bikes. Poor-quality fuel with high gum content can clog the injectors, leading to performance issues. Always use fuel from reputable sources, and consider using fuel additives that clean injectors and improve fuel quality, especially in areas where fuel quality might be inconsistent.
6. Regular Maintenance
While fuel-injected systems require less frequent maintenance than carburettors, they need specialized knowledge and tools for tuning and repairs. Regular checks of the electronic components and sensors are necessary to ensure proper functioning.
- Perform regular oil changes and air filter checks (every 10,000 kilometres)
- Clean and lubricate the chain regularly
- Check the battery condition periodically.
7. Address Issues Promptly
If you notice any changes in engine performance, starting difficulties, or unusual noises from the fuel pump, have the system checked by a professional immediately. Before starting the bike, use diagnostic tools like the Ancel MT700 to check for any error codes that might indicate issues with the fuel system.
Symptoms of a Failing Fuel Priming Pump in a Motorcycle
1. Starting and Idling Issues
One of the most common and noticeable symptoms of a failing fuel priming pump is difficulty starting the motorcycle or maintaining idle. This occurs because the fuel pump cannot deliver the necessary fuel pressure to the engine, which is crucial for ignition and smooth running. You may experience:
- The motorcycle failed to start at all.
- Extended cranking periods before the engine fires up
- Inconsistent or rough idling once the engine is running
2. Absence of Priming Sound
When you turn the ignition key to the “on” position, a properly functioning fuel pump should produce a brief audible hum as it primes the fuel system. If you don’t hear this Sound, it could indicate that the fuel pump is not priming correctly. This symptom is particularly useful for early detection of fuel pump issues.
3. Intermittent Starting Problems
Some riders report that their motorcycles start only after cycling the ignition or flipping the kill switch multiple times. This intermittent behaviour suggests an issue with the fuel pump priming process. It can be a clear indicator of a failing pump.
4. Engine Performance Issues
A failing fuel priming pump can lead to various engine performance problems:
- Engine Sputtering or Stalling: This is especially noticeable at high speeds or under heavy loads due to inconsistent fuel delivery.
- Loss of Power: This is particularly evident when accelerating or climbing hills, as the engine isn’t receiving adequate fuel.
- Poor Acceleration: The motorcycle may struggle to increase speed smoothly due to insufficient fuel supply.
- Inconsistent RPMs: You might notice fluctuating RPMs, even at a steady throttle, indicating irregular fuel flow to the engine.
- Engine Misfires: Incomplete combustion due to incorrect fuel delivery can cause the engine to misfire.
5. Unusual Noises
Pay attention to any abnormal sounds coming from the fuel tank area:
- Whining Noise: A high-pitched whining sound from the fuel tank can indicate a struggling fuel pump motor.
- Clicking Sound: Constant clicking from the fuel pump relay might suggest electrical issues affecting the pump’s operation.
6. Decreased Fuel Efficiency
If your motorcycle consumes more fuel than usual for the same distance travelled, it could be a sign of a failing fuel pump. The engine may not operate optimally due to inconsistent fuel delivery.
7. Check Engine Light
A failing fuel pump may trigger the check engine light in modern motorcycles equipped with electronic fuel injection systems. While this light can indicate various issues, it’s worth considering the fuel system if other symptoms are present.
8. Electrical Issues
Sometimes, problems with the fuel pump priming can be traced back to electrical issues. These might manifest as:
- Blown fuses related to the fuel system
- Faulty relays that control the fuel pump
- Damaged wiring or connectors in the fuel pump circuit
It’s important to note that these symptoms can sometimes be caused by other fuel system or engine issues. Therefore, proper diagnosis is crucial. If you experience any of these symptoms, inspecting your motorcycle with a qualified mechanic who can perform specific tests to determine if the fuel priming pump is the culprit is advisable.
FAQ about Fuel Priming Pumps in Motorcycles in India
1. Why is my motorcycle’s fuel pump not priming?
A fuel pump may fail to prime due to electrical issues such as a poor ground connection, a bad fuse, or a malfunctioning rollover sensor. Sometimes, it could be due to a faulty relay or wiring problems. You should check these components and use a multimeter to diagnose electrical connections.
2. What are the signs of a failing fuel pump in a motorcycle?
Common signs include engine stalling, difficulty starting the engine, loss of power during acceleration, unusual fuel pump noises, and inconsistent fuel delivery. If you experience these symptoms, it’s advisable to have your fuel pump inspected.
3. Why is my motorcycle’s fuel pump making loud noises?
Loud fuel pump noises can indicate several issues, including clogged filters leading to cavitation, excessive pressure causing the pump to over-amp, or wear and tear of the pump components. If you notice unusual noises, having the pump inspected by a professional is best.
4. How do I prime the fuel pump after changing the fuel filter?
After changing the fuel filter, it’s essential to prime the system to ensure proper operation. This typically involves turning the ignition on and off a few times to allow the pump to pressurize the system. Specific steps may vary depending on your motorcycle model, so consult your owner’s manual for precise instructions.
5. What type of fuel additives are safe to use with fuel-injected motorcycles?
Using fuel system cleaners, fuel stabilizers, and corrosion inhibitors for fuel-injected motorcycles is generally safe. However, always ensure that the additives are compatible with your specific motorcycle model and follow the manufacturer’s recommendations for usage.
6. What should I do if my motorcycle’s fuel pressure drops when the tank is below a quarter full?
If you experience a drop in fuel pressure when the tank is low, it could be due to a clogged filtering screen in the fuel module. This prevents fuel from entering the pump. In such cases, it’s advisable to have the fuel system inspected and cleaned by a professional.
Other related articles from Bikeleague India
- Motorcycle fuel – Types, things to know & take care in India
- Fuel Injection vs Carburetor of motorcycle – Comparison
- Push start vs Jump start in Fi motorcycle: What works
- Zontes 350T ADV
- Royal Enfield Classic 650
Conclusion
Fuel priming pumps are essential and vital component of fuel-injected bikes in India. To ensure your motorcycle’s longevity and performance, maintain fuel priming pump properly, follow proper starting and maintenance procedures considering the challenges of Indian weather. Fuel injection technology offers benefits but requires maintenance different from traditional carbureted bikes.
If you have any other doubts or queries, email us at bikeleague2017@gmail.com. You can also share your doubts or opinions in the comments section below. We are always eager to help and assist you. Also, here are several social media platforms of Bikeleague India to raise your suspicions.

