Long story short – Why do Fi bikes rev high on cold start? In short, modern fuel-injected motorcycles rev higher during cold starts as a normal, automatic process controlled by the ECU, IAT sensor, and other components. As you read on, you’ll discover how this process works in detail and, more importantly, why it’s nothing to worry about.
If you’ve noticed your fuel-injected motorcycle revving higher during a cold start, you’re not alone. To begin with, this guide will show you how FI bikes use sensors and the ECU to handle cold starts. Additionally, the article will discuss how it keeps your engine in good condition and, moreover, dispels common myths about high idle speeds. As we progress, you’ll see exactly how each system works together and ultimately why this behaviour benefits your motorcycle in the long run.
Key Takeaways
- It’s normal for modern fuel-injected motorcycles to rev higher during cold starts. This fast idle helps the engine warm up quickly and run smoothly, with the ECU and sensors handling everything automatically.
- The Intake Air Temperature (IAT) sensor measures the temperature of the air coming into the engine. This lets the ECU adjust fuel delivery and ignition timing so your bike performs well in different conditions.
- Fuel injection provides more precise, automatic control during cold starts than carburettor systems. This means greater efficiency, lower emissions and a better rider experience.
- If high idle persists, cold-start behaviour changes, or a check engine light appears, it could mean a real issue like a sensor or ECU problem.
- Myths about cold-start revving causing engine damage or wasting fuel are false. The ECU and sensors protect your engine and help save fuel.
Why do Fi bikes rev high on a cold start?
Many riders worry when their engine revs higher than usual after a cold start. Nevertheless, this fast idle is a normal feature in modern fuel-injected bikes. As a result, the ECU increases the idle speed briefly to help the engine warm up and run smoothly when it’s cold. In other words, what may seem abnormal is, in fact, an intentional and beneficial process.
This system replaces the old manual choke found on carburetted bikes. Consequently, everything happens automatically and more accurately. As the engine and intake air warm up, the ECU gradually returns the idle to normal. Therefore, you no longer need to worry about manual adjustments or guesswork—the sensors and ECU take care of everything for you.
What is an IAT Sensor?
The Intake Air Temperature (IAT) sensor is a small but important part that sits in the airbox, air duct, or intake manifold. It measures the air temperature entering the engine. Most IAT sensors are thermistors, which change their electrical resistance with air temperature.
Most motorcycle IAT sensors are negative-temperature-coefficient (NTC) thermistors. This means they have higher resistance when the air is cold and lower resistance when it’s hot. The ECU reads this resistance and quickly converts it into a temperature reading.
How The ECU Uses IAT Data
Once the ECU knows the intake air temperature, it can figure out how dense the air is and how much oxygen it contains. For instance, cold air is denser and contains more oxygen, while hot air is less dense and contains less oxygen.
The ECU uses information from the IAT sensor, along with other sensors like MAP, MAF, and throttle position, to:
- Adjust the air–fuel ratio to keep the mixture close to the ideal stoichiometric ratio for clean, efficient combustion.
- Modify ignition timing to prevent knocking at high intake temperatures and to maintain smooth power delivery.
In summary, these ongoing adjustments help modern fuel-injected engines run smoothly and reliably, regardless of season, altitude, or time of day. As a result, you experience consistent performance and reduced chances of engine trouble.
What is cold start, Fast Idle, and the science behind it?
On a cold morning, both the engine and the intake air are cold and dense, making it harder for the fuel to vaporize. To compensate, the ECU uses the IAT sensor to temporarily add more fuel, thereby raising the idle speed. Consequently, the engine can warm up more efficiently and avoid problems such as stalling or misfires.
The higher RPM you notice right after starting is a programmed fast idle mode that:
- Helps fuel atomize and burn properly in a cold engine, reducing misfires and stalling.
- Brings the engine and catalytic converter to operating temperature more quickly, improving efficiency and reducing emissions.
- As the IAT sensor picks up warmer air and other sensors indicate the engine is warming up, the ECU slowly cuts back the extra fuel and eventually brings the idle back to normal.
- Thus, the fast idle is only a temporary phase that ensures optimal engine function from the moment you start your bike.
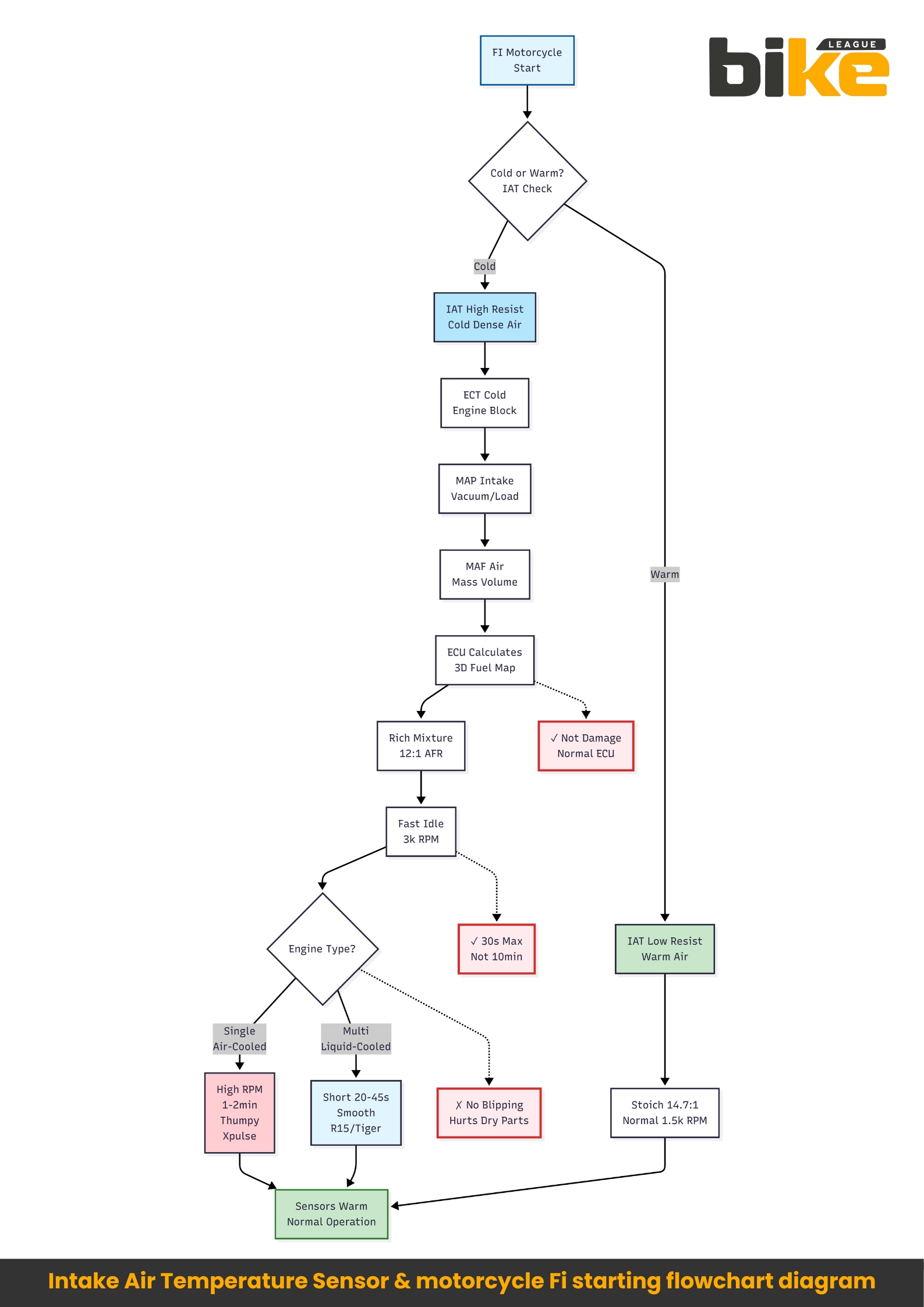
Working of IAT, MAP, MAF, and other sensors in cold and normal engine starting in Fi motorcycles
Here is a detailed diagram of the IAT, MAP, MAF, and other sensors during cold and normal engine start-up in FI motorcycles, as shown below.
- Turn the key and start the bike—all the sensors spring to life instantly.
- The ECU quickly checks: is it cold or warm? The IAT sensor provides the answer.
1. Cold Start
- If the IAT senses cold, dense air and the ECT senses a cold engine, the MAP/MAF sensors check how much air is coming in and how hard the engine’s working.
- The ECU gives a richer fuel mixture (around 12:1), raises the idle to about 3,000 RPM, and slightly delays the spark.
The way this feels depends on your bike:
- On a single-cylinder air-cooled bike (like the Xpulse), it’s loud and thumpy, with high revs for 1–2 minutes.
- On a multi-cylinder liquid-cooled bike (like the R15), it’s smooth and quiet, and the high idle lasts only 20–30 seconds.
2. Busting some myths
- This fast idle won’t damage your engine—it’s a normal ECU feature.
- You don’t need to idle for 10 minutes; 30 seconds is plenty.
- Don’t rev the throttle right away—some engine parts are still dry.
3. Warm Start:
- If the IAT senses warm air, the ECU provides a normal fuel mix (14.7:1) and a regular idle around 1,500 RPM.
- The bike settles into a smooth idle immediately.
No matter the path, the result’s the same: a stable engine, ready for gentle riding. Ultimately, thanks to the ECU and its four sensors, you always get a perfect, hassle-free start. In summary, regardless of temperature or engine type, these systems ensure your bike is ready to perform.
What Happens If The IAT Sensor Fails?
If the IAT sensor fails or gives incorrect readings, the ECU can’t properly calculate air density or fuel delivery. This can lead to several noticeable problems on your motorcycle:
- Hard starting or rough running, especially when the engine is cold, because the ECU may not enrich the mixture correctly.
- Poor fuel economy and black, sooty exhaust if the ECU overestimates the air temperature and adds too much fuel.
- Hesitation, flat spots, or even knocking under load if the ECU thinks the air is hotter than it is and runs the engine too lean.
- Check the engine light and error codes relating to intake temperature or sensor circuit when diagnosed with a scan tool.
If you’re tuning your bike for performance, incorrect IAT data can throw off the ECU’s load calculations. As a consequence, this may affect ignition timing and any boost or power strategies. Therefore, it’s crucial to ensure your sensors are functioning correctly to maintain reliability and performance.
When High Cold Idle Is Actually A Problem?
A brief period of high idle during a cold start is normal, but certain signs can point to an actual problem:
- If the idle stays very high even after the engine is warm, it could indicate air leaks, a stuck fast-idle mechanism, or throttle problems.
- If your bike’s cold-start behaviour suddenly changes from how it used to be, it might be due to a failing sensor, wiring issue, or ECU calibration problem.
If your bike still idles too high when it’s fully warm, or if you see a check engine light, it’s wise to run a diagnostic scan to look for intake leaks or sensor problems. In short, early diagnosis can save you from more serious issues in the future.
Motorcycle cold start myths & facts about high cold-start revving on FI motorcycles
High revving during a cold start has led to many myths. Nevertheless, the truth is it’s normal and happens because the IAT sensor and ECU work together. As a result, your engine benefits from a smoother and safer warm-up process every time you ride.
1. Myths Vs Facts Table
| Myth | Fact |
|---|---|
| High cold idle means engine damage or a fault. | Normal “fast idle” feature on FI bikes mimics carb choke; ECU raises RPM briefly for stable combustion and quicker warm-up. |
| You must idle 5-10 minutes before riding. | Modern EFI bikes need just 30-60 seconds; longer idling causes uneven heating, fuel dilution, and excess wear—ride gently instead. |
| Blipping/revving hard warms the engine faster. | Cold oil is thick and uncirculated; sudden revs cause metal-on-metal wear on cams, bearings, and pistons before lubrication spreads. |
| Relocating IAT sensor boosts power. | Faking cooler air readings tricks the ECU into a richer mix short-term but causes knocking, poor efficiency, and long-term carbon buildup/damage. |
| Cold start revving wastes more fuel permanently. | Temporary enrichment (richer mix) lasts only until warm-up; overall, IAT/ECU optimization improves economy vs. old carb systems. |
2. Why Myths Persist?
These myths persist from the days when carburetors required manual chokes and long warm-ups. However, fuel injection changed things with BS4/BS6 standards. Furthermore, viral videos can make rare problems seem common, but they often miss how IAT data helps the ECU adjust for cold, dense air. Therefore, understanding the role of sensors helps dispel lingering misconceptions.
3. Correct Cold Start Routine
After starting your bike, let it idle for 30 to 60 seconds, and watch as the fast idle drops as the IAT sensor warms up. Next, ride gently for the first 5 to 10 kilometres and avoid hard acceleration. This helps the oil circulation well and the catalytic converter works properly. On the other hand, if the high idle doesn’t go away or you see a check engine light, check for genuine issues like a vacuum leak. In that case, timely attention can prevent further complications.
Comparison of cold start in carburetor and FI motorcycles
Carburetted and fuel-injected (FI) motorcycles handle cold starts differently. Specifically, FI systems offer automatic precision, while carburettors need manual adjustments.
1. Comparison table of cold start in carburetor and FI motorcycles
| Aspect | Carburetor Motorcycles | FI Motorcycles |
|---|---|---|
| Cold Start Method | Manual choke enriches fuel via lever; prone to flooding or lean stalls if mistimed. | ECU auto-enriches using IAT/ECT sensors; consistent starts even below 0°C. |
| Idle Behavior | Operator holds choke 1-3 min; uneven high idle, requires warm-up before riding. | Programmed fast idle (2-3.5k RPM) drops automatically; ride gently after 30s. |
| Reliability in Cold | Harder in low temps/high altitude; needs rejetting for seasons. | Superior; sensors adapt in real-time to density/altitude—no user input. |
| Fuel Efficiency Cold | Fixed jets waste fuel if over-choked; poorer economy. | Precise metering saves ~10-20% despite temp enrichment. |
| Maintenance | Cheap rebuilds but frequent choke/jet tweaks. | Sensor/ECU diagnostics; less frequent but costlier. |
| India Context (BS6) | Phased out; older commuters like Splendor need choke ritual. | Standard; easier Kerala winters/monsoons on Pulsar NS200, R15. |
2. Why FI Wins Cold Starts
Carburettors use venturi suction for a fixed fuel draw and don’t adjust for temperature changes. Meanwhile, the choke just adds extra unburnt fuel. Conversely, FI systems pump pressurised fuel, and the ECU with the IAT sensor calculates how much richer the mix should be for cold air (like a 12:1 AFR). Consequently, the result is fewer emissions and smoother power, even in India’s changing climate. Therefore, FI systems deliver not only performance but also efficiency and environmental benefits.
Are there differences in cold-start behaviour between various motorcycle engine types (e.g., single vs. multi-cylinder, air-cooled vs. liquid-cooled) in FI motorcycles?
Yes, FI motorcycles show different cold-start behaviours depending on the engine type. In particular, the ECU adjusts fast idle time, RPM peaks, and fuel enrichment based on firing order, engine size, and cooling system to keep combustion stable.
1. Comparison table of cold-start behaviour between various motorcycle engine types
| Engine Type | Typical Cold Idle RPM & Duration | Behavior Notes |
|---|---|---|
| Single-Cylinder Air-Cooled | 2,800-3,800 RPM (1-2 min) | Highest/lengthiest for thumpy stability; quick external heat but oil slow to circulate; vibrates noticeably. |
| Multi-Cylinder (2-4 cyl) Air-Cooled | 2,200-3,200 RPM (45-90s) | Smoother firing overlaps reduce peak RPM need; even heat spread shortens phase. |
| Single-Cylinder Liquid-Cooled | 2,200-3,000 RPM (30-60s) | Coolant evens temp fast; less aggressive enrichment avoids hotspots; quieter ramp-down. |
| Multi-Cylinder Liquid-Cooled | 1,800-2,600 RPM (20-45s) | Shortest/mildest; precise multi-throttle sync + radiator flow stabilizes quickest. |
2. Why Variations Occur
Single-cylinder engines require higher RPM for steady combustion due to uneven firing. In contrast, multi-cylinder engines balance things out with phased firing. Furthermore, air-cooled engines use higher idle speeds to move air over the fins, while liquid-cooled engines use pumps and thermostats to maintain a more even warm-up, which can cut warm-up time by 30 to 50 percent. Nevertheless, all engine types keep the idle above 1,000 RPM to maintain oil pressure. Thus, regardless of engine configuration, the goal is always a reliable startup and engine protection.
How Do These Sensors Work Together? (IAT, MAP, MAF, and Coolant Temp)?
You can think of your bike’s ECU as the brain and the sensors as its senses. The IAT sensor checks the temperature of the incoming air. The MAP sensor (Manifold Absolute Pressure) tells the ECU how hard the engine is working. The MAF sensor (Mass Air Flow), if your bike has one, measures exactly how much air is entering the engine. The ECT sensor (Engine Coolant Temperature) monitors the engine’s temperature.
On a cold morning, the IAT sensor tells the ECU it’s cold outside, and the ECT sensor reports that the engine is cold too. This makes the ECU add extra fuel and raise the idle, so the bike warms up smoothly. The MAP sensor works like a workout monitor, letting the ECU know how hard the engine is working, so it doesn’t waste fuel when you’re not revving.
If your bike has a MAF sensor, it acts as a very accurate air flow sensor to improve fuel mixing. Simpler single-cylinder bikes usually use only the MAP sensor, while high-end multi-cylinder bikes use both the MAP and MAF sensors for optimal performance.
All these sensors send information to the ECU, which creates a fueling plan that matches your engine, whether it’s a single-cylinder or a smooth, liquid-cooled multi-cylinder. As a result, the bike idles smoothly, doesn’t stall or knock, and adapts to any weather or riding conditions. Ultimately, this seamless integration means your ride is always optimized, no matter the circumstance.
Glossary of Technical Terms
- Fuel Injection (FI): Imagine a system that “sprays” just the right amount of fuel into your engine—like a chef measuring ingredients perfectly every time, thanks to electronic controls.
- ECU (Engine Control Unit): This is your bike’s “brain.” It listens to various sensors and makes continuous adjustments so your engine runs at its best in every situation.
- IAT Sensor (Intake Air Temperature Sensor): A tiny “thermometer” for the air, helping your bike know if the air is hot or cold so it can adjust the fuel accordingly.
- Thermistor: Think of this as an electronic thermometer. Its resistance changes with temperature, helping the ECU get accurate info about how hot or cold things are.
- NTC (Negative Temperature Coefficient) Thermistor: This special thermometer gives higher readings when it’s cold and lower when it’s hot—helpful for the bike’s computer to know just how chilly it really is.
- MAP Sensor (Manifold Absolute Pressure Sensor): Like your bike taking a deep breath, this sensor checks how hard the engine is working so it can deliver the right amount of fuel.
- MAF Sensor (Mass Air Flow Sensor): This one keeps count of every bit of air that gets into the engine, so the fuel mix can be just right—mainly on high-end bikes.
- ECT Sensor (Engine Coolant Temperature Sensor): Knows how hot your engine is getting and helps prevent overheating by adjusting fuel delivery or warning you.
- Stoichiometric Ratio: This is the “perfect recipe” of air and fuel for a clean, complete burn inside the engine.
- Ignition Timing: The exact moment your spark plug fires—think of it as the drummer keeping the right beat for smooth engine power.
- Fast Idle: When your engine revs higher right after starting on a cold day, it’s just helping itself warm up faster—totally normal!
- Carburetor: The old-school way of mixing air and fuel, using mechanical parts instead of electronics. Most modern bikes don’t use these anymore.
- Choke: A simple lever or knob that gives extra fuel for cold starts on older bikes. Modern bikes do this automatically for you.
- Catalytic Converter: A gadget in your exhaust that cleans up harmful gases before they go into the air we all breathe.
- Knocking: That rattling or pinging sound you sometimes hear when the fuel burns at the wrong time—modern tech tries to prevent this for you.
- Diagnostic Scan Tool: Like a doctor’s scanner for your bike, it checks all the sensors and tells you if something needs attention.
- AFR (Air-Fuel Ratio): The balance of air and fuel in the cmix. Too much or too little of either can mean less power or more pollution.
- BS4/BS6: These are rules in India about how much pollution your bike can make. The higher the number, the cleaner your bike must be.
- Idle Speed: How fast your engine runs when you’re not accelerating—modern bikes handle this for you automatically.
- Throttle Position Sensor: Tells the computer how much you’re twisting the throttle, so the bike knows how much power you want.
Other related links from Bikeleague India
- Fuel Injection vs Carburetor : Motorcycle Comparison
- Redlining in Motorcycles & scooters : Detailed Guide
- Top 10 electric scooters with highest range in India
- BGauss D15
- Yamaha FZS Fi
Conclusion
Now you know why Fi bikes rev high on cold start, right? To sum up, high revving during a cold start is a normal feature of modern fuel-injected motorcycles. As a result, it helps your bike run smoothly and protects the engine. Once you understand how sensors like the IAT and the ECU work, you can tell the difference between normal behavior and real problems. Therefore, you can ride with more confidence and less worry, knowing your bike is designed to handle every situation efficiently.
If you have any questions, feel free to email us at bikeleague2017@gmail.com or share your thoughts in the comments below. We’re always happy to help. You can also connect with Bikeleague India on our social media accounts.


